Deckensysteme und Streckmetall Qualität, die verbindet! Home Produkte Service Downloads Referenzen Kontakt Impressum

Raum Einhängesystem aus Metall (verz. Stahlblech oder Aluminium)

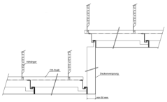
Das Einhängesystem aus Metall ist ein  Deckensystem mit verdeckter Konstruktion.  Je nach Bedarf kann zwischen einer  quadratischen und rechteckigen  Deckenplatte gewählt werden.  Das Einhängesystem ist im Gegensatz zu  einem Klemmsystem optimal für größere  Deckenplatten geeignet. Systembeispiele sind:  Raumdecke ER130  Fugen-Raumdecke ER131 diverse Flurdeckensysteme ..... und viele mehr. Jede Deckenplatte ist einzeln revisionierbar  und kann sowohl in ungelochter, wie auch  in gelochter schallabsorbierender  Ausführung geliefert werden. Da jedes Projekt seinen eigenen Stil und Charakter besitzt, sind wir natürlich immer daran interessiert diesem  Stil und den Vorstellungen der Bauherrschaft bei einem optimalen fairen Preis- und Leistungsverhältnis gerecht zu werden. 
Vertriebsbüro                  Henning Leiser
Deckensysteme
Streckmetalldecken Metalldecken, Aluminiumdecken Paneeldecken Holz-Akustikdecken Rasterdecken Lichtdecken Außendecken Feuchtraumdecken Reinraumdecken Projektdecken - Sonderdecken Designdecken ballwurfsichere Decken Bahnhofdecke Baffeldecken - Lamellendecken Deckenzubehör
Vertriebsbüro Henning Leiser Tel: +49 (0) 6401 22388 0 Welckerstraße 6 - D-35305 Grünberg Fax: +49 (0) 6401 22388 20 Postfach 11 03 - D-35301 Grünberg eMail: Henning.Leiser@Leiser-Systeme.de
(c) 2013 Vertriebsbüro Henning Leiser

Downloads (PDF):

- Einhängesystem Metall kpl.